誰非法?一“家”之別 ——中國硬筆書法協會和非法“中國硬筆書法家協會”的區別
發表日期:2018-02-26 15:58:44
來源:本站
被閱讀[24502]次
中國硬筆書法協會和非法“中國硬筆書法家協會”您知多少
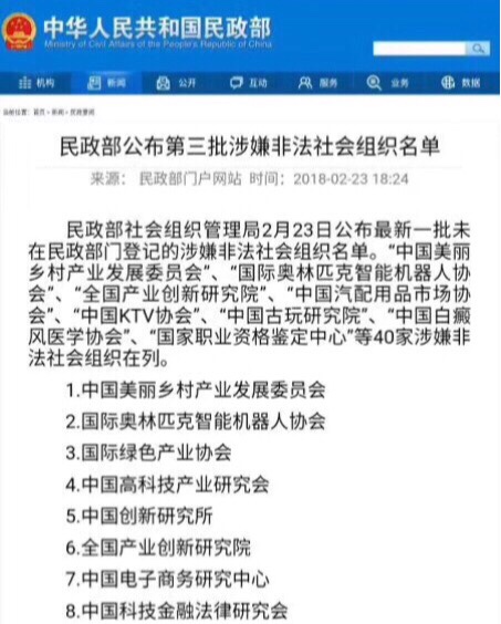
2018年2月23日,國家民政部社會組織管理局公布最新一批涉嫌非法社會組織名單。"中國硬筆書法家協會"、"國際奧林匹克智能機器人協會"等40家涉嫌非法社會組織在列。

信息公布後,某些別有用心之人利用犯罪手段在 搜狗百科 等網絡詞條上惡意搞破壞,將"中國硬筆書法協會"和非法"中國硬筆書法家協會"混淆,上發張冠李戴、混淆視聽的虛假的惡作劇信息,嚴重損害合法的中國硬筆書法協會名譽,在許多不明真相的會員中造成不可挽回的惡劣影響。

中國硬筆書法協會 和非法"中國硬筆書法家協會"兩者隻有一字之差,犯罪分子利用網絡進行惡搞,在廣大硬筆書法愛好者中造成了混淆。
合法:中國硬筆書法協會
非法:中國硬筆書法家協會
九十年代初,中國硬筆書法協會 由國家文化部批淮主管,在國家民政部依法注冊登記,1993年5月在北京人民大會堂成立,新華社向全世界播發了中國硬筆書法協會成立的消息。


八十年代,"中華青年鋼筆書法協會"成立,並於1988年11月,擅自非法更名為"中國硬筆書法家協會"。
中國硬筆書法協會由中共中央直屬機關工委領導,在國家民政部注冊登記。
2006年,中國硬筆書法協會在北京法院起訴"中國硬筆書法家協會"為非法社會組織。非法的"中國硬筆書法家協會"在解散後,仍然有少數不法分子利用"家協會"在社會上招搖撞騙、繼續犯罪,給中國硬筆書法協會造成惡劣社會影響。
2月25日,中國硬筆書法協會委派律師就搜狗百科上不法分子利用犯罪手段張冠李戴,偷梁換柱惡搞"中國硬筆書法協會"事件提出抗議,告知其嚴重侵權的行為。

中國硬筆書法協會將繼續關注並追查所有利用犯罪手段,對中國硬筆書法協會名譽進行惡性攻擊的犯罪嫌疑人和非法組織,將通過法律手段予以打擊,將不法分子繩之以法。

中國硬筆書法協會主席張華慶在看到"國家民政部公布第三批涉嫌非法社會組織名單"後表示:
我們堅決擁護和支持國家民政部嚴厲打擊非法社會組織的重要舉措。遵紀守法是每個公民應盡的職責,今後中國硬筆書法界的各位同事和朋友,在填寫表格或填寫簡曆時,記住不要把中國硬筆書法協會與這個所謂的"中國硬筆書法家協會"混淆,誤填多寫了一個"家"字,或者把曾經在這個非法社會組織擔任的職務寫上,因為擔任被國家明令公布涉嫌非法社會組織的職務是一件不光彩的事情。

2018年是新時代的開局之年。做為中國最大規模書法團體的中國硬筆書法協會將在中共中央直屬機關工委、國家民政部等國家主管部門的領導下,堅持認真學習貫徹落實黨的十九大精神,推動習近平新時代中國特色社會主義思想落地生根,開花結果,形成生動實踐。堅決聽習主席話,堅決跟黨走,不忘初心,牢記使命,砥礪前行,不遺餘力在海內外弘揚中華文化,踐行大書法,講誠信,懂規矩,守紀律,按照協會章程辦事、堅定信念,建設邁步走向強起來的中國硬筆書法協會,為中華民族偉大複興的中國夢不懈的奮鬥。
